
Descriere detaliată a produsului
SUS304 Servomotor Control automat PLC al mașinii de etichetare a sticlelor rotunde automate
Cerere
Această mașină de etichetare automată cu folie servomotor este aplicabilă pentru toate tipurile de obiecte plate, cum ar fi alimente, produse chimice, farmaceutice, cosmetice, articole de papetărie, disc CD, cutie, cutie și diverse fierbătoare de ulei etc.

Caracteristici
| Operațiune | Sistemul de control PLC face mașina de etichetare ușor de operat |
| Material | Corpul principal al mașinii de etichetare este fabricat din oțel inoxidabil SUS304 |
| Configurare | Mașinile noastre de etichetare adoptă piese cunoscute ale mărcilor japoneze, germane, americane, coreene sau Taiwan |
| Flexibilitate | Clientul poate alege să adauge imprimantă și mașină de cod; poate alege sau nu să se conecteze cu convertorul. |
Parametri tehnici

| Nume | mașină automată de etichetare a ambalajului |
| Viteza de etichetare | 60-300buc / min |
| Înălțimea obiectului | 25-95mm |
| Grosimea obiectului | 12-25mm |
| Înălțimea etichetei | 20-90mm |
| Lungimea etichetei | 25-80mm |
| Diametrul interior al rolei de etichetă | 76mm |
| Diametrul exterior al rolei de etichetă | 350mm |
| Precizia etichetării | ± 0,5 mm |
| Alimentare electrică | 220V 50 / 60HZ 2KW |
| Consumul de gaz al imprimantei | 5 kg / m2 (dacă adăugați o mașină de codificare) |
| Dimensiunea mașinii de etichetat | 2500 (L) × 1250 (W) × 1750 (H) mm |
| Greutatea mașinii de etichetare | 150 kg |
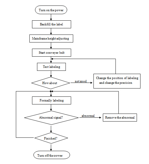
Diagrama operațională

Schema circuitului

Detaliile arată

Ambalare și expediere

· Port: Shanghai
· Detaliile impachetarii: ambalaj pentru export de carcasă din lemn
· Detalii de livrare: În mod normal, la 12-15 zile de la primirea plății
Ai încredere în noi, VKPAK , Bună alegere! Răspuns rapid la solicitarea dvs.!
Serviciile noastre
1. Vă oferim soluție de etichetare profesională în conformitate cu cerințele dvs. specifice de etichetare.
2. Vă furnizăm o mașină de etichetat de înaltă calitate după plasarea comenzii.
3. Încercați să reduceți timpul de livrare pentru a vă satisface nevoile.
4. Vă oferim asistență tehnică gratuită pe tot parcursul vieții după ce ați primit mașina noastră.
FAQ
1. Ce fel de mașină de etichetat aveți?
Stimate client, avem o mașină de etichetare automată și semi-automată pentru containere rotunde și suprafață plană. Unii modelfor o etichetă și alții pentru două etichete sau chiar mai multe. Și putem proiecta mașina în funcție de situația dvs. specifică de etichetare.
Astfel, vă rog să ne trimiteți cerințele dvs. de etichetare, vă vom oferi o soluție de etichetare satisfăcătoare.
2. Mașina de codificare ar putea să imprime data și numărul lotului?
Da, puteți alege să adăugați o mașină de codare pentru a imprima literele și numărul pe care le doriți.
Este o ștampilă la cald și poate imprima cel mult trei rânduri.
3. Ce informații ar trebui să furnizăm pentru a verifica modelul adecvat?
Vă rugăm să ne trimiteți imaginea containerului și eticheta dvs., precum și dimensiunea containerului și a etichetei.
Vă rugăm, de asemenea, să ne spuneți ce tip de etichetă utilizați, dacă este posibil. (Pentru exampe, autoadezive, ar putea lipi, lipi fierbinte etc. indiferent dacă eticheta este în role sau bucăți.) Apoi, vă vom lăsa să verificați modelul potrivit.
Etichetă: mașină de etichetare industrială, mașină de etichetat sticle de sticlă









